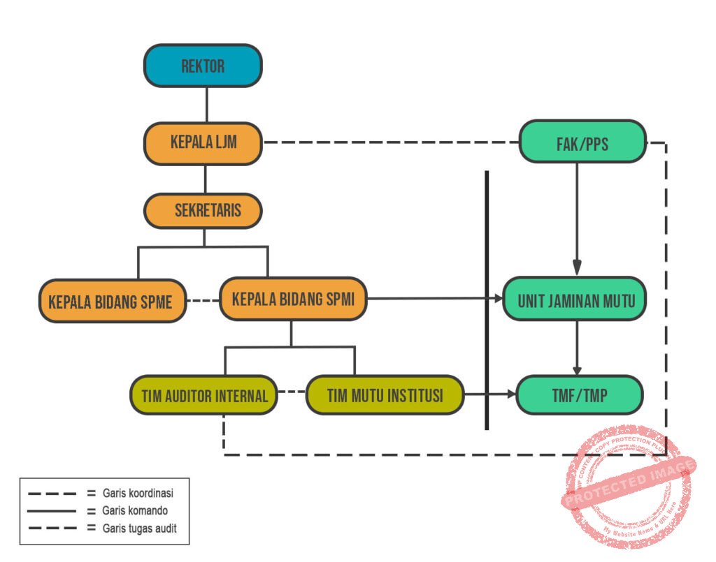
STRUKTUR ORGANISASI LJM UKIM

Berdasarkan SK Rektor Nomor 18/UKIM.H/SK/2018 Organisasi dan Tata Kerja LJM UKIM

Strukutr Organisasi LJM UKIM
Hubungan Kerja LJM

UJM Fakultas & Program Pascasarjana

FakultasUnit Jaminan Mutu
Fakultas TeologiJelfy Lordy Hursepuny, M.Si.Teol.
Fakultas TeknikDr. Ardilson Pembuain, S.T., M.Sc
Fakultas ISIPDrs. C. Sahanaya, M.Si
Fakultas Ekonomi & BisnisYonette M. Tupamahu, S.P., M.P
Fakultas KesehatanNs. Joan H. Herwawan, S.Kep., M.Kep
Fakultas Ilmu KomputerJaneman Sumah, S.Kom., M.Kom
Fakultas HukumSandy V. Hukunala, S.H., M.H
Program PascasarjanaDr. Simon P. Soegijono, M.Si